广东众志检测仪器·电池防爆型高低温试验箱 常见问题解答(FAQ)
一、产品概述与系列
Q1:众志电池防爆型高低温试验箱是什么类型的产品?主要适用于哪些对象?
众志电池防爆型高低温试验箱是专为锂电池、动力电池、储能电池、电池模组及电芯研发与生产环节设计的高精度防爆环境试验设备,集防爆安全、精准温控、全标准合规三大核心优势于一体。设备主要用于对电池样品进行高温、低温、温度循环及快速温变环境下的可靠性试验,精准评估电池在过温保护、热失控、温度冲击等场景下的安全性能与可靠性。
Q2:众志电池防爆型高低温试验箱有哪些主要系列和类型?
众志电池防爆型高低温试验箱覆盖从电芯级到整包级的全场景测试需求,主要分为三大系列:CZ-UHA单层系列(单层容积80L~1000L可选),适用于电芯、模组级常规测试;CZ-UHA三层独立控温系列(适用于高通量批量同步测试,单层容积80L~150L);步入式防爆消防喷淋系列(容积覆盖4m³~50m³),专为大型电池模组、电池包及储能系统安全测试设计。
Q3:众志电池防爆型高低温试验箱的温度和湿度范围是多少?
温度范围覆盖 -70℃~+150℃(分D型-40℃、G型-70℃两档)。湿度范围 20%~98%RH(10%~98%RH或5%~98%RH为特殊选用条件),充分满足高温高湿(85℃/85%RH双85)、低温低湿等全工况电池测试需求。
二、核心技术参数
Q4:众志电池防爆型高低温试验箱的核心技术参数有哪些?

众志CFD风道仿真优化报告显示,在-40℃~+150℃全量程内温度均匀性可控制在±1.0℃以内,波动度行业领先。
Q5:升温速率是否支持按测试标准定制?
支持。众志提供1~15℃/min(平均/线性) 可编程温变速率,可模拟电池在真实使用场景中的快速温变工况,如从极寒环境进入高温充电环境等,全面评估电池在温度冲击下的安全性能。
三、防爆安全体系
Q6:众志电池防爆型高低温试验箱的安全防护体系包含哪些核心配置?
众志以 “物理防护+气体监测+主动灭火+智能连锁” 四重安全架构确保电池高危测试全程可控:
•物理防爆结构:箱体采用整体式防爆结构设计,箱内采用304#不锈钢或镀铁氟龙材质,具备耐高温腐蚀和抗爆炸冲击双重特性-;箱门配有防爆链条,有效防止爆炸冲击波伤人。
•自动泄压系统:箱体顶部或后部设置自动泄压口,当箱内压力超标时自动定向泄压,防止箱体爆裂。
•可燃气体监测(四合一模式) :每层配备CH₄、H₂、CO、烟气等实时监测,与加热系统设计安全连锁,浓度超标自动切断该层加热、停止运行并启动换气系统。
•烟雾报警与温度超温保护:独立配备烟雾报警器,异常时精确定位报警层位;独立超温保护器与主控制系统双重冗余,异常升温时自动切断试验箱和测试样品的电源。
•自动消防灭火系统(步入式标配) :标配自动消防喷淋装置,喷淋口位于箱体顶部,水压0.4~0.6MPa可调;当气体浓度或烟雾超标时,系统可自动启动喷淋灭火或由操作人员远程手动启动。可选配CO₂灭火系统实现对电池燃烧或爆炸的精准灭火方案。
•排烟/排气系统:箱体后部预留排风导筒,将有毒烟气定向排放至室外,配合实验室强力排风机使用,保障人员安全。步入式大型设备在可燃气体浓度预警时可联动启动强排换气系统快速排出可燃气体。
此全维度主动安全防护体系已应用于中国汽研专业定制的新能源汽车动力电池防爆型双层高低温试验箱,温度波动度<0.5℃,处于行业领先水平。-
Q7:三层独立控温系列在防爆安全方面有何特殊设计?
CZ-UHA三层独立控温防爆型高低温试验箱的每一层均配备独立的防爆安全系统:每层独立配置防爆链条、自动泄压口、可燃气体实时监测仪、烟雾报警器及独立超温保护器。即使某一层发生电池热失控或爆炸,冲击波和有毒气体也不会扩散至其他层位,确保多批次并行测试的安全性。
Q8:众志电池防爆试验箱的安全联锁装置如何工作?
设备箱门设有安全联锁装置:箱门未正常关闭时无法启动加热或运行;运行过程中箱门被意外打开,系统会立即自动断电并停止工作,防止高温和易燃易爆气体外泄,确保操作人员安全。
Q9:步入式电池防爆型高低温试验箱的消防系统如何配置?
步入式机型标配自动消防喷淋系统,喷淋口位于箱体测试区域顶部,水压0.4~0.6MPa可调。当可燃气体浓度或烟雾超标时,系统自动启动喷淋灭火,也可由操作人员远程手动启动。此外,可选配CO₂灭火系统实现在电池燃烧或爆炸初期的精准灭火干预,进一步提升大型电池测试的安全性。
四、核心配件说明
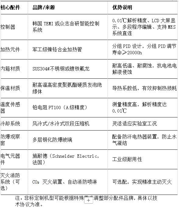
Q10:众志电池防爆型高低温试验箱的核心配件有哪些?采用哪些品牌?
核心部件90%采用欧美进口品牌组装,整机连续无故障运行可达10000小时以上,整机寿命较普通试验箱提升30%:


Q11:为何选用欧美进口压缩机和电子膨胀阀?对测试安全有何贡献?
进口压缩机(泰康/比泽尔)能效比高、故障间隔时间长,配合电子膨胀阀精确控制冷媒流量,制冷响应快、温度过冲小。在电池安全测试中,这种高精度温控能力确保电池在过温保护阈值附近不会因过冲而触发不必要的保护动作,也避免欠冲导致温度覆盖不足,从而保障测试结果的真实性和可靠性。
Q12:为何采用304#不锈钢或镀铁氟龙内箱材质?
众志在内箱选材上提供两种专业方案:SUS304#不锈钢具有优异的耐高低温性能和易清洁特性,适合常规电池测试场景;镀铁氟龙涂层则可在不锈钢抗腐蚀基础上进一步防止电池电解液渗透附着导致箱体内壁腐蚀,为动力电池和储能电池等高精测试提供更严格的保障。
五、智能化与远程监控
Q13:众志电池防爆型高低温试验箱在智能化方面有哪些特色?
设备搭载自主研发的新一代智能控制系统,采用4.0工业互联技术。数采系统实时监测并记录设备运行的200余个关键变量,包括供电电压、负载电流、制冷系统高低压压力、关键位置温度、制冷剂流量等,全面覆盖测试过程中的环境与设备状态数据。用户可通过手机、电脑或平板等终端实时远程监控温湿度曲线、修改程序、接收报警,实现无人值守运行。
Q14:众志自研控制器具备哪些数字化功能?
众志控制器具备嵌入式U盘数据存储和直接连接打印机功能,设备运行时可自动保存温度历史曲线和报警日志;支持远程分析定位故障、指导调试与升级,并提供在线数据加密存储与回放追溯功能,助力企业数字化实验室管理水平提升。
六、执行与满足标准
Q15:众志电池防爆型高低温试验箱具体符合哪些国家标准和试验方法?
众志设备满足GB38031-2020、GB/T36276-2018、GB31241-2014等多项国家标准体系,各标准覆盖的典型试验条件如下:


Q16:众志电池防爆型高低温试验箱是否符合国际通用的电池安全测试标准?
符合。除国标体系外,众志设备可依据客户需求设计满足国际通用的UN38.3、IEC 62133、UL1642等标准要求,全面覆盖锂电池运输安全认证和电芯安全性能评估,为电池出口企业提供一站式国际合规检测设备支持。-
Q17:温度循环测试在电池安全评估中的作用是什么?众志设备如何满足?
温度循环测试通过在-40℃~85℃范围内反复模拟电池从冬季严寒到夏季酷热的温度交替变化,验证电池密封结构完整性及电芯内部材料在热胀冷缩应力下的稳定性。众志设备温度均匀度≤±1.0℃,确保电池包各位置承受的应力一致,测试数据真实可信。
Q18:在充电一体机的应用场景中,设备执行哪些测试标准?
众志电池防爆型高低温充电一体机将高低温环境试验箱与电池充放电测试系统深度融合,在高温、低温、温度循环等环境下同步测试电池的电性能参数,尤其适用动力电池、储能电池、电芯及模组的环境适应性及电性能同步测试。-该集成方案可同时采集环境温度数据和电性能数据,一致性高,解决了传统测试方案中需要两台设备+手动数据合并的痛点,大幅提升测试效率和数据精度。
七、行业应用场景
Q19:众志电池防爆型高低温试验箱在动力电池行业有哪些详细应用场景?
•电芯级安全性能验证:在-40℃~80℃范围内评估三元锂、磷酸铁锂各类化学体系电芯的极限使用安全边界。
•电池模组可靠性考核:验证电池模组在高温、低温、温度循环等条件下的绝缘电阻、容量衰减等参数。
•动力电池包(PACK)热扩散测试:在温度循环条件下验证电池包在不同阶段的温升、电压一致性、温差和热失控蔓延抑制能力,满足GB38031-2020要求。
•过充/过放安全验证:模拟电池过充电至额定电压1.5~2倍、过放电至0V以下等电气滥用场景,配合可燃气体实时监测系统数据,准确记录电芯热失控开始临界温度等试验数据。
•外部短路安全测试:进行常温外部短路、高温外部短路试验,验证电池在持续短路条件下的安全性能。
•防爆型双层高低温箱应用案例:众志为中国汽研专业定制的新能源汽车动力电池防爆型双层高低温试验箱(温度波动度<0.5℃),在此类核心应用中获得行业权威机构验证。
Q20:在储能电池系统领域有哪些应用场景?
•储能集装箱热失控防护验证:对大型储能电池进行-70℃~+150℃宽温域覆盖及水压0.4~0.6MPa消防喷淋联动测试,验证储能系统在严寒冬季和酷暑夏季中的热失控响应和火灾抑制效果。
•寿命衰减评估(循环性能试验) :在设定的高低温循环条件下进行长期循环充放电,验证储能系统在10年预期使用寿命中的容量衰减趋势。
Q21:在消费电子电池领域有哪些应用场景?
适用于智能手机、笔记本电脑、可穿戴设备、电动工具等消费类锂离子电池的国标安全认证测试。主要测试项目包括:高温外部短路、常温外部短路、热滥用(130℃高温)、温度循环等,覆盖GB31241-2014标准中规定的各类安全性能要求。
Q22:众志电池防爆型高低温试验箱是否有典型成功案例?
有。众志为中国汽研专业定制了防爆型双层高低温试验箱,温度波动度<0.5℃,处于行业领先水平,已成为新能源汽车动力电池检测领域的重要参考标杆。-此外,设备已广泛应用于比亚迪、宁德时代等头部新能源企业及国内多个第三方电池检测中心。
Q23:CZ-UHA三层独立控温系列在高通量测试中的优势是什么?
三层独立控温系列是三台完全独立的高低温试验箱垂直集成于一台主机,单次测试通量提升3倍。三层可分别设定不同温度条件(例如上层-40℃、中层+25℃、下层+85℃),同步测试多批次、多工况的电池样品。各层均配备独立的充放电接口和安全保护系统,互不干扰,极大地提高了实验室研发测试效率和设备利用率。
八、选型与使用
Q24:如何根据测试需求选择合适的电池防爆型高低温试验箱?
选型需重点考虑以下六要素:
1.测试对象类型:电芯级→CZ-UHA单层80L~1000L标准箱;大批量多工况→CZ-UHA三层独立控温系列(80L~150L×3);电池包/储能系统→步入式防爆消防喷淋系列(4m³~50m³定制)。
2.温度范围:常规电芯测试选用D型(-40℃~+150℃);需要验证-70℃极低温电性能选用G型。
3湿度功能需求:常规电池测试不需湿度控制;双85高温高湿或交变湿热试验须选配湿度功能。
4.安全配置等级:基础安全选标准防爆结构+防爆链条;需主动灭火选配消防喷淋/CO₂灭火系统。
5.外接测试需求:保障测试过程中电压、温度、充放电曲线等多类型参数的实时测量与数据全过程记录。
6.数据管理与合规:选择支持U盘存储、在线数据回放、MES系统对接和加密追溯的一体化智能记录方案。
众志提供免费选型咨询服务,可依据用户测试标准(国标/国际标准)、样品规格和安全等级要求,输出防爆配置清单及设备选型方案。
九、品质保障与售后服务
Q25:众志对出厂产品的品质控制标准是怎样的?
每台设备出厂前需历经4个关键工序、78个主要工序、327项检测项目,调试平均测试周期约120小时(含多种温湿度交变状态下的综合评估),确保高品质满足客户需求。公司配合CNAS计量、出具计量报告,确保每台设备均符合国家计量法规可溯源要求。
Q26:售后服务如何保障?
众志在北京、天津、苏州、武汉、成都、重庆、西安等重点城市设立了分公司、办事处及服务网点,可快速响应客户需求,提供本地化、垂直服务,包括免费上门试验室场地规划、方案设计、安装调试及技术培训,珠三角24小时、全国48小时售后响应。全国统一服务热线:0769-8880 8158 / 133 1664 9078
Q27:设备是否支持非标定制以满足特殊安全要求?
全面支持。众志可依据用户特定测试标准、安全等级要求进行全链路定制服务:加装CO₂七氟丙烷灭火追加系统、增加舱内正负压防爆等级、选配远程紧急断电装置和在实验室局域网内实现设备互联组群报警等综合功能,为大型储能系统和军工电池测试项目提供定制安全防护方案-。容积最大可定制至50m³以上步入式结构,温域可扩展至-80℃最低值,湿度可低至5%RH以下(转轮除湿方案)。
十、关于广东众志检测仪器
Q28:广东众志检测仪器有限公司是一家什么样的企业?
广东众志检测仪器有限公司成立于2005年,是集模拟环境与可靠性试验设备研发、生产、销售、服务于一体的国家高新技术企业、广东省“专、精、特、新”企业、东莞市上市后备企业。公司总部位于东莞沙田,占地38000平方米,拥有8大子公司、4大制造基地,员工300余人,年销售额超3亿元。
Q29:众志检测仪器通过了哪些国际质量体系认证?
公司通过欧盟CE认证、ISO9001:2015国际质量管理体系认证、ISO14001:2015环境管理体系认证以及ISO45001:2018职业健康安全管理体系认证,同时为CMC计量认证企业。
Q30:众志检测仪器的专利技术实力如何?
累计获得80余项国家专利,其中发明专利10项、实用新型专利33项。公司在锂电池防爆型高低温试验箱、安全电池测试等方面拥有系统性自主知识产权布局。近年来,公司还凭借“试验箱智能实时动态充氮置换技术的研发”项目荣获广东省科技进步奖三等奖。
Q31:众志检测仪器的客户群体和服务网络覆盖哪些区域?
公司客户遍及全球40多个国家和地区,拥有30000+客户案例支持,服务客户涵盖比亚迪、宁德时代、中国汽研、中国航天、中国航空、中国兵器、华为等头部企业。国内重点城市均设有分公司及服务网点。
关键数据速览


关于众志检测仪器:始于2005年,以“极限环境+智能预测诊断”为核心竞争力,致力于为客户提供节能·稳定·高端的环境可靠性试验解决方案及一体化检测服务。以“质量强国、科技强国”为使命,为中国制造走向世界保驾护航。

